
引言
隨著電子產品的功能越來越豐富,以及人機交互方式越來越精細和多樣化,對各類移動式電子設備的續航能力需求,不斷提升。從另一個角度,時間對每個人來說都尤為寶貴,對移動式電子設備的充電時間,本著節省時間的用意,希望能快速的完成充電,如今的快充技術(即快速充電,亦稱為閃充等)不斷上升到一個又一個新的高度。
市場需求
快充的應用領域非常廣泛,從智能手機,電動牙刷,TWS藍牙耳機,對講機,車充,到電動車,EV等等,都不斷的升級充電技術,甚至有非常多的電子設備,原先并沒有應用上快充技術的,也在逐漸的支持快充功能,正是因為快充能明顯提升用戶體驗。

快充原理
可充性鋰電池的充電過程分為幾個主要階段:第一個階段是pre-charge,預充階段,即當電池電壓較低時,需要用較小的電流進行充電,對電池的預充是對電池的保護。第二個階段是Constant current charge,恒流充電階段,電池在預充狀態經過一定時間后,電池電壓逐漸上升,到達一定值(通用的單節鋰電池為2.8-2.9V),充電進入恒流充電階段,即大電流充電,而快充能多快,就是這個恒流充電階段的充電電流有多大(設定的電流不可超過電池可承受的極限值)。第三個階段是Constant voltage charger,恒壓充電階段,電池就像一個水桶,當水桶快要灌滿的時候,灌水裝置需要慢慢降低灌水量,以保證水桶最終的蓄水量足夠滿,如果灌水量依舊很大,水桶不僅無法灌滿,而且水容易濺出,即對電池的安全使用不利。

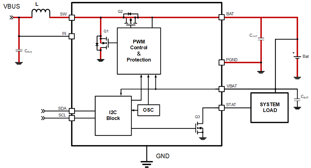
快充電路
如快充原理所述,實現快充需要充電芯片能提供足夠大的恒流模式的充電電流。但光能支持足夠大的充電電流,那是不夠的,需要整體電路的效率足夠高,舉個例子,比如榨汁機,一個橙子放進榨汁機,榨出來可飲用的橙汁是有限的。快充電路的整體效率,就是輸入給你提供多大的功率,需要將盡可能多的有效功率傳給電池,而那些無效的功率則轉化為熱能,散熱散掉了。
如下圖,給出了兩種較為常用的充電拓撲結構,Boost Charger與Buck Charger,紅色的線路是大功率部分,在電路中,從輸入到輸出,電容充當著濾波的作用,其余有兩部分器件,對整體的效率轉換,扮演者非常重要的角色,一是充電管理芯片,其內部開關管的等效阻抗,開關時長,即等效容值,死區時間等對效率有直接的影響。二是電感器件,其直流阻抗,電感線徑,感抗,磁通密度等對效率有直接的影響。


早期的快充市場基本由歐美芯片供應商主導,如今,越來越多的本土半導體芯片供應商都有非常成熟的快充芯片,甚至有相當多的應用領域,已是國產快充芯片為主導。
電感的發展歷史非常悠久,從普通繞線電感,為了降低其磁干擾,發展到了磁屏蔽功率電感,到性價比更高的磁膠屏蔽電感,到更先進的一體成型電感,從效率最大化的角度看,推薦一體成型電感,其等效阻抗更低,飽和電流,溫升電流更大,擁有非常好的屏蔽性能。以下列舉搭配快充應用的一些主流一體成型電感型號及參數列表:

除了一體成型電感,還有磁膠電感也是充電芯片的常規搭配電感,其擁有體積小,高度薄,成本低等優勢,如下為搭配充電芯片主流的一些磁膠電感參數列表:



留言成功!
共有條評論 網友評論